Componentes_electronicos

Ярлыки ЭРЭ

Категория Программы > Производство
Статус Архив
Год 2001
Клиенты ЭЛАРА

База данных предназначена для обеспечения прослеживаемости применяемых комплектующих изделий на производстве. База данных обеспечивает выполнение следующих функций:

  • Создание и корректировка списка номенклатуры выпускаемых изделий, а также данных их спецификаций и применяемых комплектующих изделий
  • Регистрацию данных о сопроводительных документах комплектующих изделий и их учет в привязке к конкретным партиям выпускаемой продукции
  • Печать используемой спецификации с указанием сопроводительных документов комплектующих изделий в маршрутных паспортах
  • Оперативное получение справочных данных о примененных партиях комплектующих изделий
  • Авторизованный доступ к функциональности
  • Возможность просмотра статистики работы
  • Процедуру оптимизации сохраненных данных
  • Контекстно-зависимый интерфейс

Тип ЭВМ: IBM PC совместимые ЭВМ

СУБД: MS Access 2000 и выше

ОС: MS Windows 98 и старше

Обеспечение прослеживаемости ЭРЭ на стадии производства стоит очень остро. Это связано в первую очередь с тем, что большие объемы выпуска продукции и трудоемкость учета примененных в них деталей делают практически невозможным обеспечение прослеживаемости ЭРЭ в цехах без привлечения дополнительных трудовых ресурсов, что не соответствует требованиям стандарта ISO-9001 и затрудняет претензионную работу с поставщиками и изготовителями компонентов.

Учитывая большую трудоемкость ручного учета сопроводительных документов на комплектующие и неудобный поиск информации по примененным ранее компонентам, предлагается ввести в использование базу данных «Ярлыки ЭРЭ», лишенную этих недостатков и позволяющей без существенного увеличения трудоемкости обеспечить прослеживаемость ЭРЭ в выпускаемых изделиях.

База данных предназначена для следующих целей:

  • Обеспечение прослеживаемости применяемых ЭРЭ в производстве путем ввода в базу данных:
  • единовременно сведений об изделиях, применяемых в них компонентах;
  • по мере необходимости обновления данных о текущих сопроводительных документах на применяемые ЭРЭ.
  • Автоматическое оформление маршрутных листов изделий в части заполнения данных о сопроводительных документах на применяемые компоненты.
  • Быстрый и удобный поиск в базе данных информации о примененных ЭРЭ как по номеру изделия, так и по дате его использования. Оперативное получение справок.

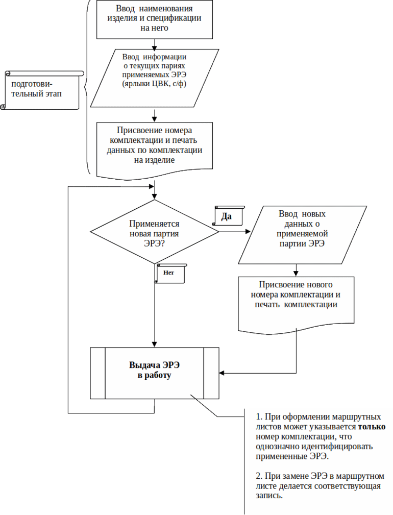
указывать только номер комплектации, по которому с помощью базы данных можно однозначно определить сопроводительные документы для того или иного компонента.

Состав

База данных представляет собой полноценную систему для ввода, хранения и получения информации (см. рис.) и состоит из следующих рабочих форм:

  1. Форма для работы с описаниями изделий;
  2. Форма для работы и спецификациями на изделия;
  3. Форма для редактирования текущей комплектации;
  4. Форма для редактирования данных о применяемых ЭРЭ;
  5. Форма для редактирования данных о поставщиках ЭРЭ;
  6. Формы для создания отчетов по заданным критериям;
  7. Формы сервисных функций: регистрация, управление доступом и т. д.

Каждый зарегистрированный пользователь может иметь доступ только к одной или нескольким возможностям системы (для исключения случайной потери или порчи информации).

Организация данных

Система представляет реляционную базу данных, состоящую из нескольких таблиц, связанных между собой следующим образом:

Примечание:

  1. Информация о текщей комплектации на изделия хранится в таблице “Спецификации”. При создании отчета о новой коплектации эта информация переностся в своеобразный архив - таблицу “Серии изделий” где и остается на хранение.
  2. Необходимость храниения информации о счет-фактурах и постащиках ЭРИ связана с тем, что не все применяемые компоненты, используемые в производстве, подвергаются входному контролю в ЦВК, в следствие чего едниственным идентификатором поступающих на завод комплектующих служит счет-фактура.

Этапы работы с системой

Условно систему можно представить в виде листа бумаги, в котором записана текущая комплектация на изделие и данные о сопроводительных документах (ярлыки ЭРЭ, с/ф, дата выпуска). На этом «листе» по мере надобности корректируется информация о сопроводительных докуметах, причем вся история изменений сохраняется в базе данных.

Этапы схематично отображены на рисунке:

Инфраструктура

Наиболее удобным способом организации системы является хранение файла базы данных «Ярлыки ЭРЭ» на заводском сервере или на одном из компьютеров сборочного цеха, с которым будут работать пользователи со своих рабочих мест, используя ЛВС, что позволит хранить информацию в одном месте, облегчит поиск и обслуживание.

Послесловие

  1. Учитывая большие объемы выпуска гражданской продукции, целесообразно указывать на маршрутных листах только № комплектации, а распечатанные на принтере отчеты по комплектациям подшивать в отдельной папке, что позволит исключить лишнее копирование повторяющихся сведений о радиоэлементах.
  2. Предлагаемая система успешно эксплуатируется в условиях цеха 401 при производстве изделий спецтехники с июня 2002 года, благодаря чему повысилось качество оформления технологических паспортов изделий, упростилось их оформление. Поиск информации о примененных ранее радиоэлементах занимает теперь гораздо меньше времени, чем ранее. База данных «Ярлыки ЭРЭ» показала себя как удобное средство, позволяющее обеспечить прослеживаемость ЭРЭ в соответствии с требованиями стандартов предприятия.